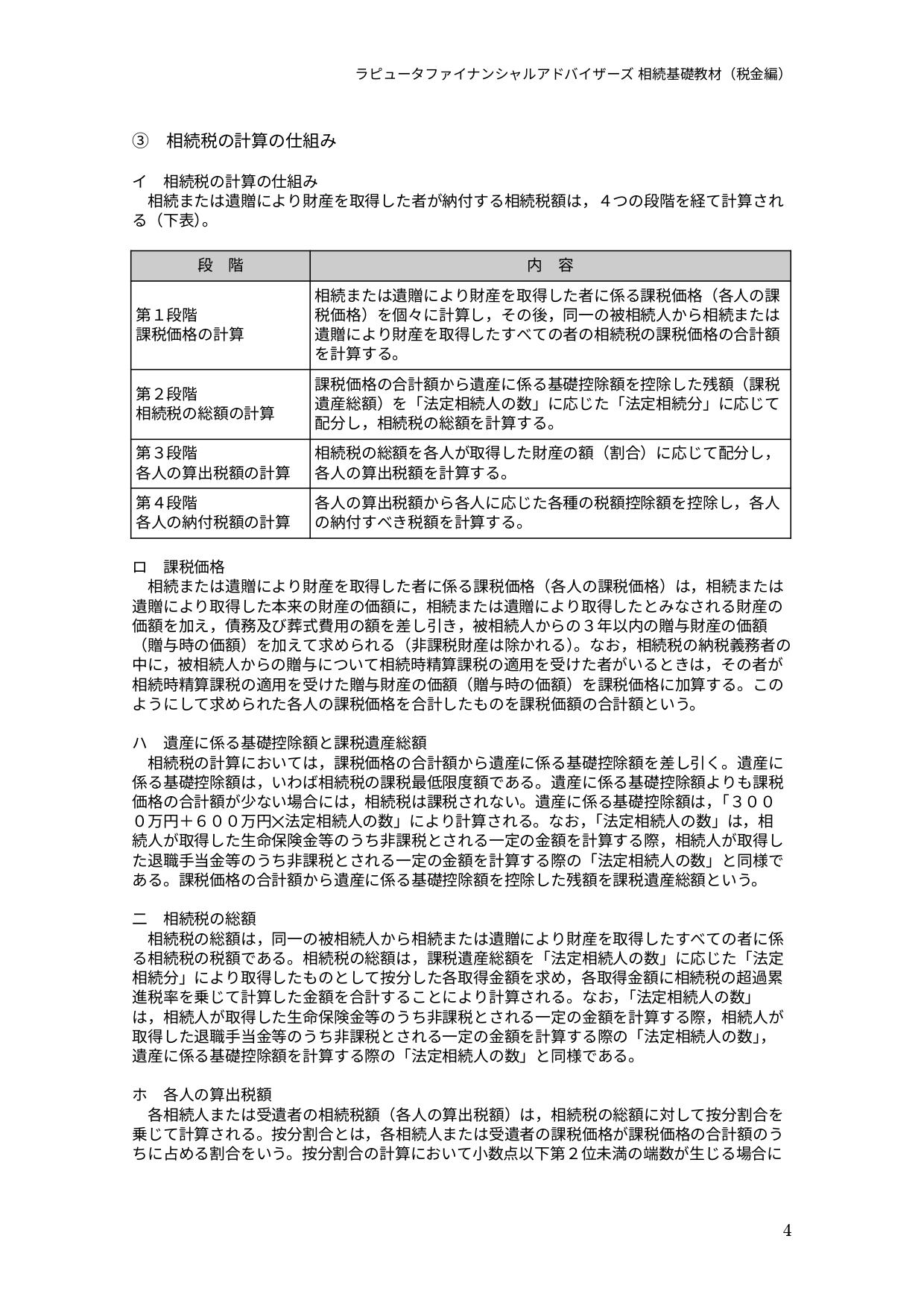
1/3
相続基礎教材【税金編】(2022年 4月版)
202204_相続基礎教材(税金).pdf
¥550
ダウンロード販売の商品
購入後にDL出来ます (634871バイト)
購入後にDL出来ます (634871バイト)
PDF A4版 表紙を含めて全11ページ 2022年 4月版
制作・著作 株式会社ラピュータファイナンシャルアドバイザーズ
本書は、相続に関する税金を中心として、相続に関する基礎知識をまとめた教材です。弊社では、「相続に強い人」になるための教材として、「相続教材」を公表させていただいておりますが、本教材は、この「相続教材」を効果的にご活用いただくための前提基礎知識を習得していただくことを目的とした教材です。
なお、本教材で取扱う相続税及び贈与税は基礎知識です。「⼩規模宅地等の特例」、「⽣命保険の活⽤」、「不動産による対策」、「贈与税の⾮課税制度」等は「相続教材」で取扱っています。本教材の応⽤編として「相続教材」をあわせてご活⽤くださいますよう、ご検討ください。
弊社におきましては、本書シリーズを活用した「相続に強い人材」育成のための研修を提供させていただいております。どうぞお気軽にお問合せください。
*ラピュータファイナンシャルアドバイザーズの「相続に強い人材」育成シリーズ
・相続基礎教材【法律編】
・相続基礎教材【税金編】←本教材
・相続教材
¥550
最近チェックした商品
セール中の商品
その他の商品
